【Blender】煙と風のシミュレーション
Blenderを使って煙と風のシミュレーションを行う方法の備忘録です。
1:煙の設定
最初に煙を出す対象のオブジェクトを選択します。(今回は起動時に作成されるCubeを選択)

煙を出すオブジェクトを選択した状態で3D Viewの左下にある「Object」→「Quick Effects」→「Quick Smoke」を選択します。

すると「Smoke Domain」というオブジェクトが追加されます。

この状態でタイムラインの「▶︎」ボタンを押して再生させると、Cubeのオブジェクトから煙が出るようになります。

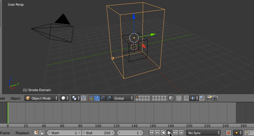
「Smoke Domain」の四角い枠内のみに煙が発生するため、Scaleを調節することで範囲を広げたりすることができます。また煙を出すオブジェクトの一部が「Smoke Domain」の範囲内にあれば煙が発生するため、以下のように「Smoke Domain」を移動させることでオブジェクトの一部から煙を発生させることもできます。

ちなみに煙を出すオブジェクトが「Smoke Domain」の範囲にない場合は煙は発生しません。

今回は以下のように「Smoke Domain」の範囲を設定し、移動させました。

2:風の設定
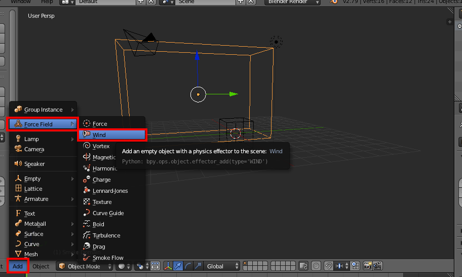
風を追加するには3D Viewの左下にある「Add」→「Force Field」→「Wind」を選択します。

すると「Field」という名前のオブジェクトが追加されます。

この「Field」の矢印の向きが風向きになります。

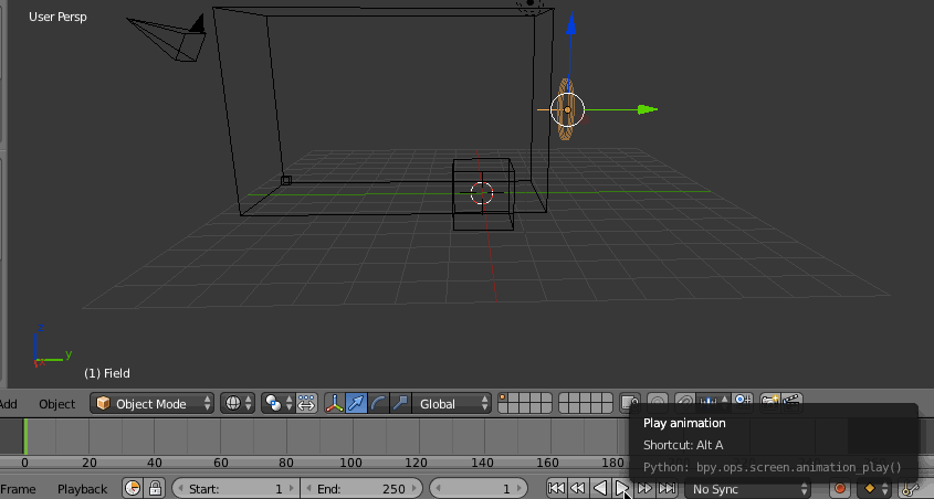
「Field」を移動回転させて以下のあたりに持ってきます。

この状態でタイムラインの「▶︎」ボタンを押して再生させると、風の影響を受けてCubeの真上ではなく少し斜めになって煙が上がります。

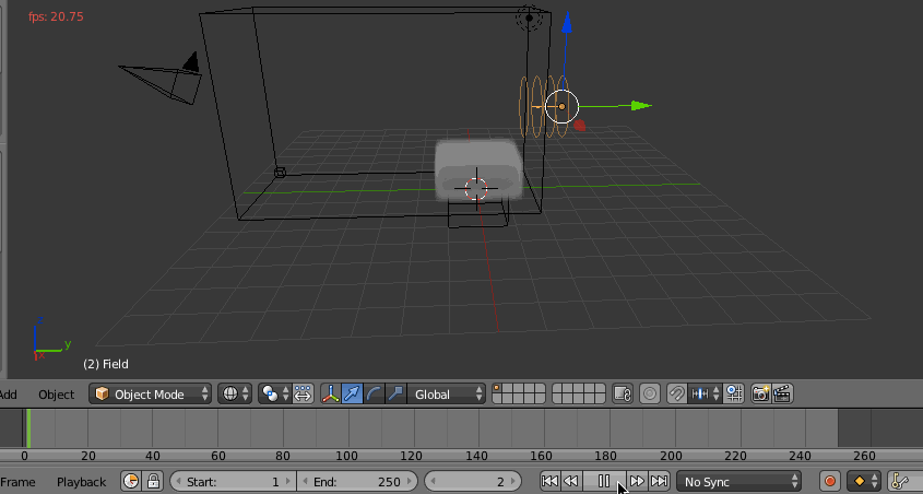
風を強くする場合は「Field」を選択し「Physicsアイコン」から「Force Fields」の「Strength」の値を大きくします。

「Strengh」の値を今回は8.5にしました。

この状態で再び再生すると、以下のように明らかに強い風を受けて煙が上がるようになります。

以上が煙と風のシミュレーションをBlenderで行う方法です。
この煙と風のシミュレーションをレンダリングして動画に書き出す場合、剛体シミュレーションよりも計算量が多くなるらしくレンダリングにかなり時間がかかるので注意が必要です。
・参考資料